|
广东省人民政府
|
繁体版
|
移动版
|
无障碍阅读
|
长者助手
|
网站支持IPv6
搜索
首页
要闻动态
政务公开
政务服务
互动交流
魅力湛江
营商环境
首页
>
政务公开
>
重点领域信息公开
>
产品质量监管执法信息公开
>
质监信息
>
通知公告
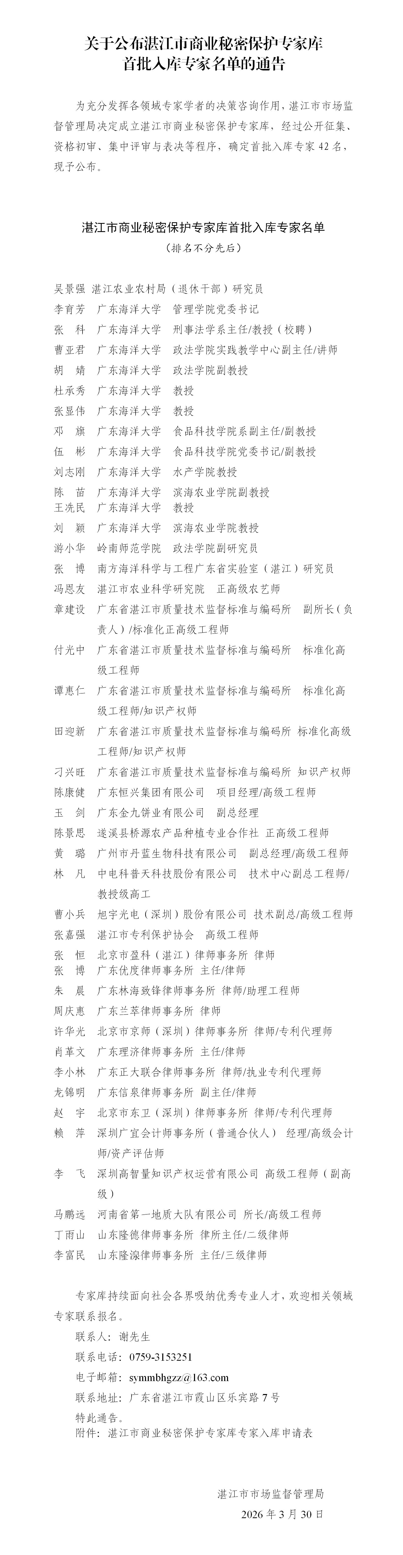
关于公布湛江市商业秘密保护专家库首批入库专家名单的通告
时间:2026-03-31 09:22:46
来源:湛江市市场监督管理局
【打印】
【字体:
大
中
小
】
分享到:
附件:湛江市商业秘密保护专家库专家入库申请表.doc
关于公布湛江市商业秘密保护专家库首批入库专家名单的通告.docx
相关文章
【打印本页】
【关闭窗口】
您访问的链接即将离开“湛江市人民政府门户网站”,是否继续?
继续访问
放弃
附件:湛江市商业秘密保护专家库专家入库申请表.doc 关于公布湛江市商业秘密保护专家库首批入库专家名单的通告.docx