| 湛江市政府门户网站 | 繁体版 | 移动版 | 无障碍阅读 | 长者助手
湛江市科学技术局
当前位置  首页 > 湛江市科学技术局 > 政务公开 > 重点领域信息公开 > 科技计划管理信息公开 > 申报指南

广东省科学技术厅 广东省科学技术协会《关于发布2025-2026年科学技术普及专题指南的通知》

时间:2025-08-18 11:44:47 来源:广东省科技厅
【打印】 【字体:

广东省科学技术厅广东省科学技术协会关于发布2025~2026年科学技术普及专题指南的通知_00.png广东省科学技术厅广东省科学技术协会关于发布2025~2026年科学技术普及专题指南的通知_01.png

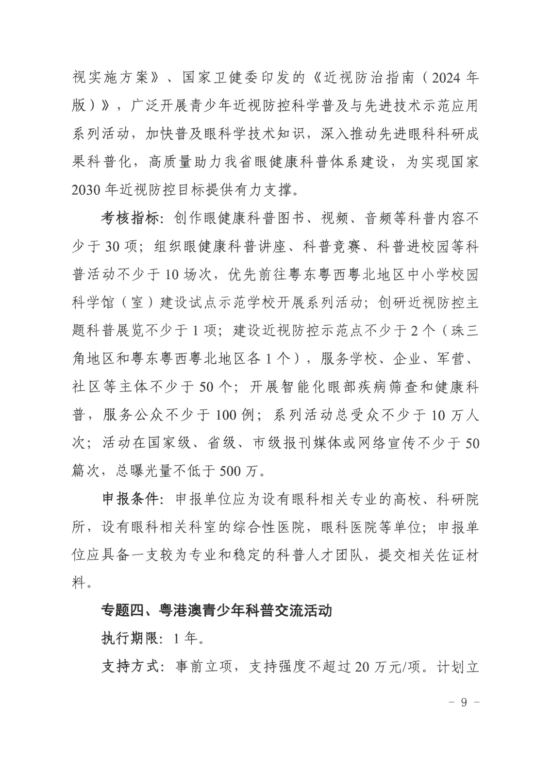
广东省科学技术厅广东省科学技术协会关于发布2025~2026年科学技术普及专题指南的通知_02.png广东省科学技术厅广东省科学技术协会关于发布2025~2026年科学技术普及专题指南的通知_03.png广东省科学技术厅广东省科学技术协会关于发布2025~2026年科学技术普及专题指南的通知_04.png广东省科学技术厅广东省科学技术协会关于发布2025~2026年科学技术普及专题指南的通知_05.png广东省科学技术厅广东省科学技术协会关于发布2025~2026年科学技术普及专题指南的通知_06.png广东省科学技术厅广东省科学技术协会关于发布2025~2026年科学技术普及专题指南的通知_07.png广东省科学技术厅广东省科学技术协会关于发布2025~2026年科学技术普及专题指南的通知_08.png广东省科学技术厅广东省科学技术协会关于发布2025~2026年科学技术普及专题指南的通知_09.png

广东省科学技术厅广东省科学技术协会关于发布2025~2026年科学技术普及专题指南的通知_10.png广东省科学技术厅广东省科学技术协会关于发布2025~2026年科学技术普及专题指南的通知_11.png广东省科学技术厅广东省科学技术协会关于发布2025~2026年科学技术普及专题指南的通知_12.png广东省科学技术厅广东省科学技术协会关于发布2025~2026年科学技术普及专题指南的通知_13.png广东省科学技术厅广东省科学技术协会关于发布2025~2026年科学技术普及专题指南的通知_14.png广东省科学技术厅广东省科学技术协会关于发布2025~2026年科学技术普及专题指南的通知_15.png广东省科学技术厅广东省科学技术协会关于发布2025~2026年科学技术普及专题指南的通知_16.png广东省科学技术厅广东省科学技术协会关于发布2025~2026年科学技术普及专题指南的通知_17.png

您访问的链接即将离开“湛江市人民政府门户网站”,是否继续?
继续访问
放弃