“百万英才汇南粤”春招岗位“全景图”来啦!1次活动,2场招聘,7w+好岗等你来解锁!
新春伊始,万象更新!全省高质量发展大会提出要深入实施“百万英才汇南粤”行动计划,打造一支数量充足、素质优良的复合型人才队伍。为响应“新春第一会”号召,“百万英才汇南粤”2026年春季大型综合招聘会将于3月15日-16日在广州广交会展馆D区17.1、17.2馆盛大启幕!活动创新采用“1次活动,2场招聘”形式(15、16日两天分别设置不同的招聘单位)精选1800+企事业单位、7万+好岗向各路人才发出盛情邀约!
↓ 扫码报名参会 ↓

两业融合,产业聚类
本次招聘会创新采用“两馆分区、产业聚类”模式,围绕制造业与服务业分馆布设招聘区,并根据行业分设17个专区,实现“以企引才、以链聚才、以群招才”。
17.1馆
17.1馆聚焦“现代服务”,汇聚现代公共服务业(公共教育、公共医疗等)、现代物流业、现代生活服务业(健康、养老、文旅服务等)、融合发展服务业、现代商贸服务业(会展、法律等)、科学研究与技术服务、软件及信息技术(数字政务、互联网服务、软件开发等)、金融业8大领域。
广东省环保集团、广东省建筑工程集团、广东省中医院等企事业单位携管培生、工程管理、医疗技术等岗位到场,大大丰富文科类岗位供给,满足多元化就业需求。
现场另设人力资源服务专区,智联招聘、易展翅、国投人力等8家人力资源服务机构入驻,赋能毕业生求职。
17.2馆
17.2馆瞄准“先进制造”,围绕人工智能与机器人、新一代电子信息、智能家电与装备制造、新材料与现代轻工业、低空经济与商业航天、汽车与新能源等新质生产力赛道设置6大招聘专区。
小鹏、华润、vivo、中兴、优必选等龙头企业领衔产业集群生态伙伴组团揽才。
同时,特别设立出海企业、国际人才招聘专区及博士博士后专区,广铝集团、王老吉、贝特瑞新材料等企业及广东省科学院、季华实验室、深圳大学、中山市人民医院等单位入驻,面向海外归国留学生、博士博士后人才等推出丰富岗位。
名企云集,岗位优质
本次招聘会由全省21个地市和横琴粤澳深度合作区全面参与,汇聚超1800家企事业单位、超7万个优质岗位,打造“全明星阵容”的招聘盛会。
用人单位层次类别丰富多元,比亚迪、小鹏、广汽、腾讯、格力等500强企业及其子公司超150家,南方电网、华润集团、招商集团、广晟控股、广新控股、广州数科、越秀集团等央国企超170家,优必选、唯品会、海格通信、胜宏科技、大族激光等上市公司超170家,广州国家实验室、鹏城国家实验室、中山大学等高校、科研院所超110家,中山大学系列医院、南方医科大学系列医院、广州医科大学系列医院等医疗机构超70家。
岗位供给涵盖不同学历、专业,“薪”意十足。从学历来看,硕博岗位超1.5万个,本科岗位近4万个,大专岗位近2万个。从薪酬来看,20万元以上岗位超2万个,占比超30%,其中年薪50万-100万近3000个,百万年薪以上岗位近200个。无论是文科类还是理工类,应届毕业生还是海外归国留学生,科研人才还是技能精英,这里都有一席之地。
一场春招,双倍机遇
本次招聘会持续两天,创新采用分日轮展方式,日均900+企事业单位,每天参展企业阵容各不相同、各有特色,规模不变、质量不减!求职者可以选择两天打卡,相当于连续参加两场大型招聘会,感受不同的企业阵容,拥有更多选择、双倍机遇!
3月15日,华帝、中国电研、广东电网、长隆集团、广东农信、羊城晚报、凡拓数创、咏声动漫等各行各业优质单位诚心揽才。
3月16日,广州地铁集团、广州医药、先导科技集团、康美药业、里工实业、广电计量、中科云图、珠江电影集团等各领域企事业单位强势入驻。
两日招聘,精彩不断,均能助求职者寻得心仪好岗、获得丰富求职体验!
AI赋能,全链服务
本次招聘会利用科技赋能,构建起覆盖就业与创业的全链条服务体系,让对接更精准、求职更安心、创业更便捷。
线上搭建智能体小程序,求职者扫码报名后即可享受AI模拟面试、职业规划、简历诊断、智能岗位匹配、机器人现场展位导航等功能。线下在17.1馆设AI云端招聘体验区,智能就业一体机、AI面试舱、数字人直播带岗等设备集体亮相,同时现场配备政策咨询、职业妆造等服务,实现求职线上线下温暖陪伴。
17.2馆“创就未来”展区首次将创业服务全链条引入招聘会现场,生动呈现“OPC”创业模式,邀请投融资机构现场对接、“OPC”创业代表宣讲、创业导师零距离交流,为人才创业提供从灵感到落地的全周期支持。
部分热门岗位抢先看
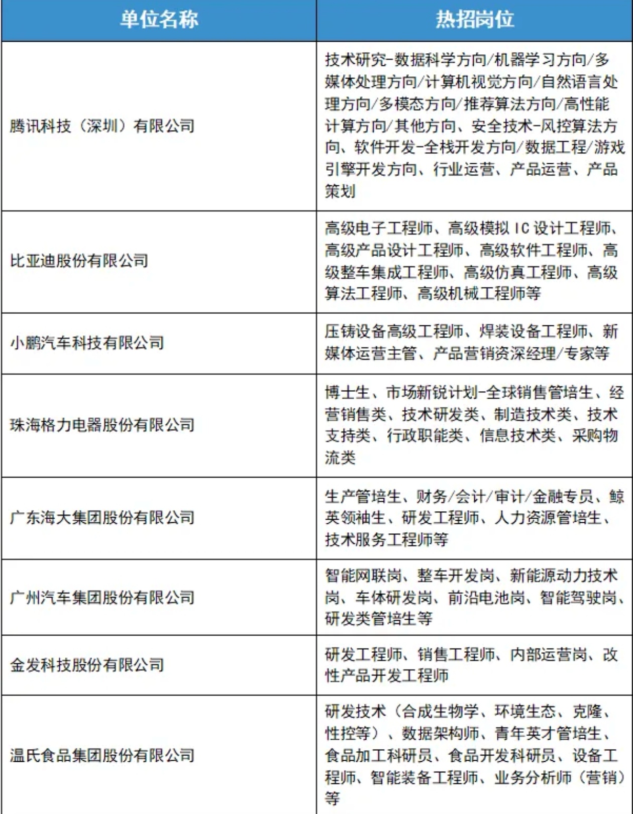
500强企业

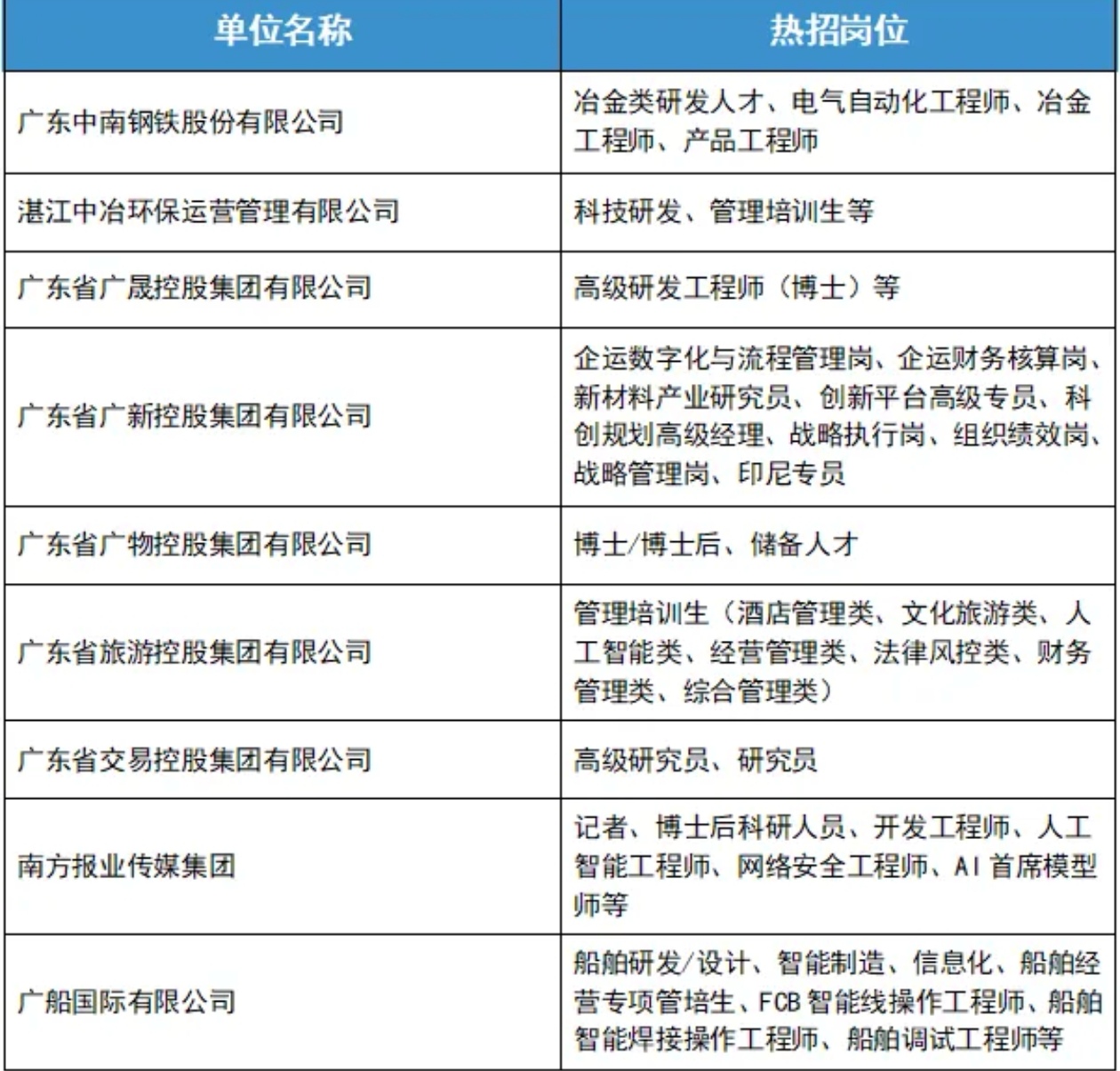
央企国企

上市公司

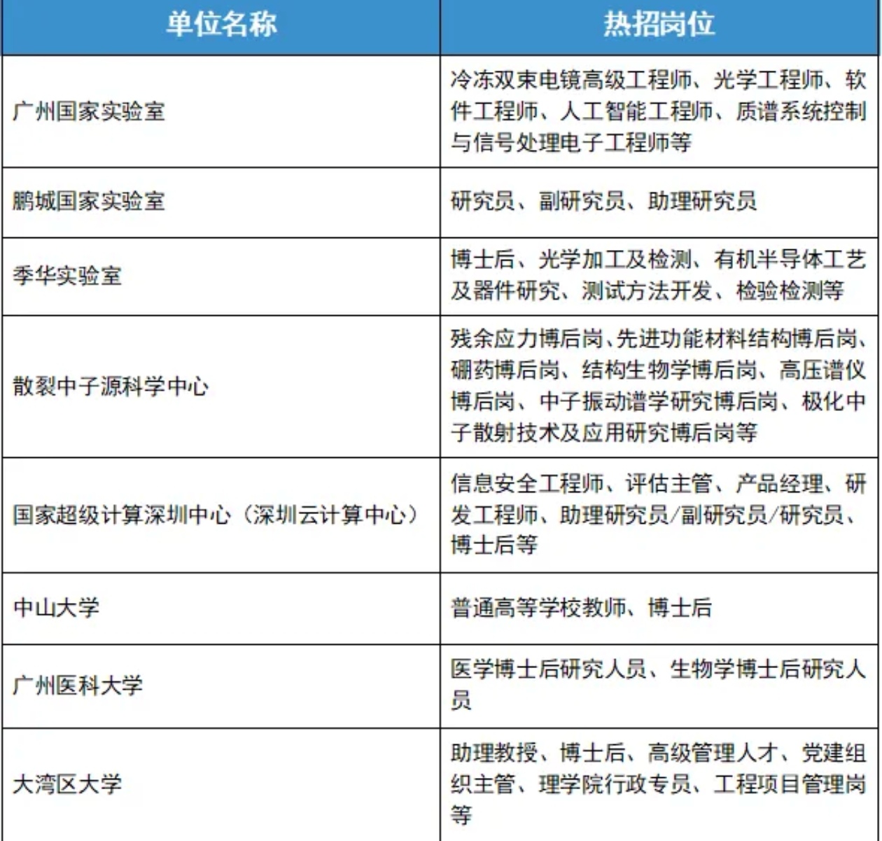
高校科研院所

医疗机构

↓ 扫码查看更全岗位信息 ↓

奋进“十五五” 湾区启新程,让我们共赴这趟开往春天的南粤专列!向着理想和未来出发!3月15日-16日,在广州广交会展馆期待与你相遇~

