政府信息公开
11440800007088797A/2021-00186
湛江市科学技术局
2021-11-22
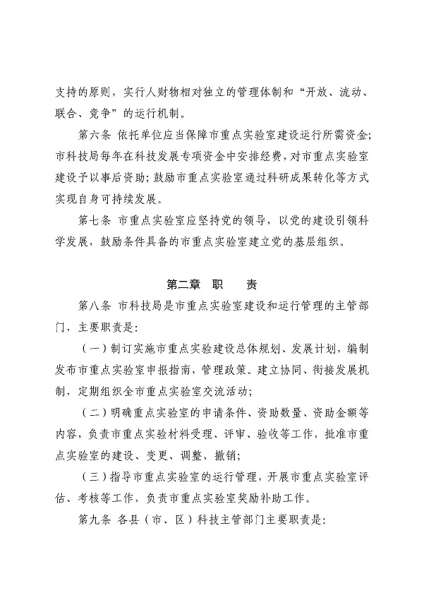
关于印发《湛江市科学技术局关于湛江市重点实验室的管理办法》的通知
湛科【2021】153号
2021-11-24

关于印发《湛江市科学技术局关于湛江市重点实验室的管理办法》的通知

发布日期:2021-11-24  浏览次数:-

关于印发《湛江市科学技术局关于湛江市重点实验室的管理办法》的通知_页面_01.jpg3. 关于印发《湛江市科学技术局关于湛江市重点实验室的管理办法》的通知_页面_03.jpg3. 关于印发《湛江市科学技术局关于湛江市重点实验室的管理办法》的通知_页面_04.jpg3. 关于印发《湛江市科学技术局关于湛江市重点实验室的管理办法》的通知_页面_05.jpg3. 关于印发《湛江市科学技术局关于湛江市重点实验室的管理办法》的通知_页面_06.jpg3. 关于印发《湛江市科学技术局关于湛江市重点实验室的管理办法》的通知_页面_07.jpg3. 关于印发《湛江市科学技术局关于湛江市重点实验室的管理办法》的通知_页面_08.jpg3. 关于印发《湛江市科学技术局关于湛江市重点实验室的管理办法》的通知_页面_09.jpg3. 关于印发《湛江市科学技术局关于湛江市重点实验室的管理办法》的通知_页面_10.jpg3. 关于印发《湛江市科学技术局关于湛江市重点实验室的管理办法》的通知_页面_11.jpg3. 关于印发《湛江市科学技术局关于湛江市重点实验室的管理办法》的通知_页面_12.jpg3. 关于印发《湛江市科学技术局关于湛江市重点实验室的管理办法》的通知_页面_13.jpg3. 关于印发《湛江市科学技术局关于湛江市重点实验室的管理办法》的通知_页面_14.jpg

相关文件:关于印发《湛江市科学技术局关于湛江市重点实验室的管理办法》的通知.pdf

政策解读:《湛江市科学技术局关于湛江市重点实验室的管理办法》政策解读