政府信息公开
11440800007089204J/2021-00342
湛江市生态环境局
2021-07-30
湛江市生态环境质量半年报(2021年上半年)
2021-07-30

湛江市生态环境质量半年报(2021年上半年)

发布日期:2021-07-30  浏览次数:-

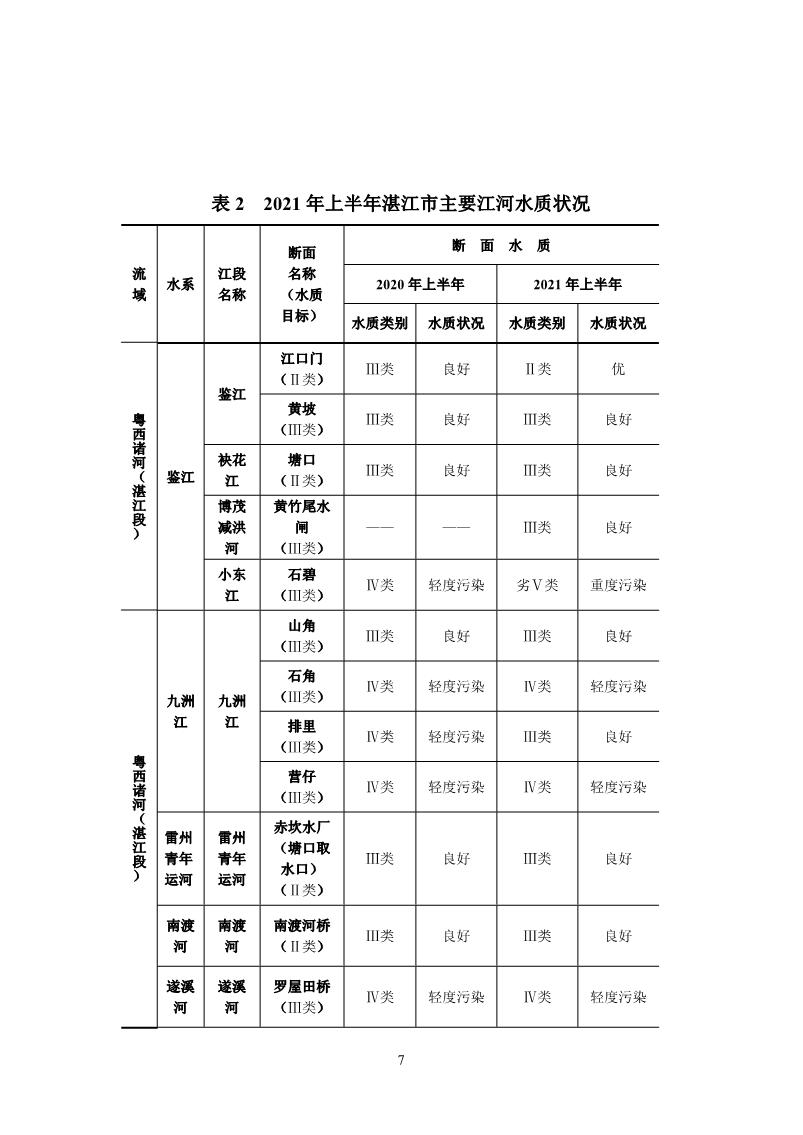
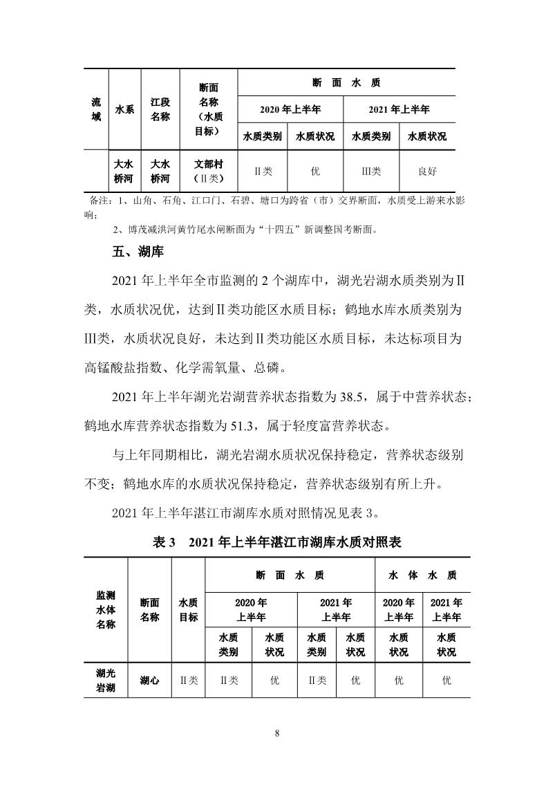
2021年上半年湛江市生态环境质量简报_1.JPG2021年上半年湛江市生态环境质量简报_2.JPG2021年上半年湛江市生态环境质量简报_3.JPG2021年上半年湛江市生态环境质量简报_4.JPG2021年上半年湛江市生态环境质量简报_5.JPG2021年上半年湛江市生态环境质量简报_6.JPG2021年上半年湛江市生态环境质量简报_7.JPG2021年上半年湛江市生态环境质量简报_8.JPG2021年上半年湛江市生态环境质量简报_9.JPG2021年上半年湛江市生态环境质量简报_10.JPG2021年上半年湛江市生态环境质量简报_11.JPG2021年上半年湛江市生态环境质量简报_12.JPG